氮化鎵晶體管和碳化硅MOSFET是近年來新興的功率半導體,相比于傳統的硅材料功率半導體,他們都具有許多非常優異的特性:耐壓高,導通電阻小,寄生參數小等。他們也有各自與眾不同的特性:氮化鎵晶體管的極小寄生參數,極快開關速度使其特別適合高頻應用。碳化硅MOSFET的易驅動,高可靠等特性使其適合于高性能開關電源中。
本文基于英飛凌科技有限公司的氮化鎵晶體管和碳化硅MOSFET產品,對他們的結構、特性、兩者的應用差異等方面進行了詳細的介紹。
1. 引 言
作為第三代功率半導體的絕代雙驕,氮化鎵晶體管和碳化硅MOSFET日益引起工業界,特別是電力電子工程師的重視。之所以工程師如此重視這兩種功率半導體,是因為其材料與傳統的硅材料相比有諸多的優點,如圖1所示。氮化鎵和碳化硅材料具有更大的禁帶寬度,更高的臨界場強使得基于這兩種材料的功率半導體具有高耐壓,低導通電阻,寄生參數小等優異特性。當應用于開關電源領域中,具有損耗小,工作頻率高,可靠性高等優點,可以大大提升開關電源的效率,功率密度和可靠性等性能。
圖1:硅、碳化硅,氮化鎵三種材料關鍵特性對比
由于具有以上優異的特性,氮化鎵晶體管和碳化硅MOSFET正越來越多的被應用于工業領域,且將被更大規模的應用。
2. 氮化鎵晶體管結構及其特性
2.1 氮化鎵晶體管的結構
與硅材料的功率半導體不同,氮化鎵晶體管通過兩種不同禁帶寬度(通常是AlGaN和GaN)材料在交界面的壓電效應形成的二維電子氣(2DEG)來導電,如圖2所示。由于二維電子氣只有高濃度電子導電,因此不存在硅MOSFET的少數載流子復合(即體二極管反向恢復)的問題。
圖2:氮化鎵導電原理示意圖
圖2所示的基本氮化鎵晶體管的結構是一種耗盡模式(depletion-mode)的高電子移動率晶體管(HEMT),這意味著在門極和源極之間不加任何電壓(VGS=0V)情況下氮化鎵晶體管的漏極和元件之間是導通的,即是常開器件。這與傳統的常閉型MOSFET或者IGBT功率開關都完全不同,對于工業應用特別是開關電源領域是非常難以使用的。為了應對這一問題,業界通常有兩種解決方案,一是采用級聯(cascode)結構,二是采用在門極增加P型氮化鎵從而形成增強型(常閉)晶體管。兩者結構如圖3所示。
圖3:兩種結構的氮化鎵晶體管
級聯結構的氮化鎵是耗盡型氮化鎵與一個低壓的硅MOSFET級聯在一起,該結構的好處是其驅動與傳統硅MOSFET的驅動完全相同(因為驅動的就是一個硅MOSFET),但是該結構也有很大的缺點,首先硅MOSFET有體二極管,在氮化鎵反向導通電流時又存在體二極管的反向恢復問題。其次硅MOSFET的漏極與耗盡型氮化鎵的源極相連,在硅MOSFET開通和關斷過程中漏極對源極出現的振蕩就是氮化鎵源極對門極的振蕩,由于此振蕩時不可避免的,那么就存在氮化鎵晶體管被誤開通和關斷的可能。最后由于是兩個功率器件級聯在一起,限制了整個氮化鎵器件的導通電阻的進一步減小的可能性。
由于級聯結構存在以上問題,在功率半導體界氮化鎵晶體管的主流技術是增強型氮化鎵晶體管。以英飛凌科技有限公司的氮化鎵晶體管CoolGaN?為例,其詳細結構如圖4所示。
圖4:CoolGaN?結構示意圖
如圖4所示,目前業界的氮化鎵晶體管產品是平面結構,即源極,門極和漏極在同一平面內,這與與超級結技術(Super Junction)為代表的硅MOSFET的垂直結構不同。門極下面的P-GaN結構形成了前面所述的增強型氮化鎵晶體管。漏極旁邊的另一個p-GaN結構是為了解決氮化鎵晶體管中常出現的電流坍陷(Current collapse)問題。英飛凌科技有限公司的CoolGaN?產品的基材(Substrate)采用硅材料,這樣可以大大降低氮化鎵晶體管的材料成本。由于硅材料和氮化鎵材料的熱膨脹系數差異很大,因此在基材和GaN之間增加了許多過渡層(Transition layers),從而保證氮化鎵晶體管在高低溫循環,高低溫沖擊等惡劣工況下不會出現晶圓分層等失效問題。
2.2 氮化鎵晶體管的特性
基于圖4所示的結構,CoolGaN?具有表1所示特性及其帶來的優點。
表1:CoolGaN?的特性及其帶來的優點
從表1所示特性可知,氮化鎵晶體管沒有體二極管但仍舊可以反向通流,因此非常適合用于需要功率開關反向通流且會被硬關斷(hard-commutation)的電路,如電流連續模式(CCM)的圖騰柱無橋PFC中,可以獲得極高的可靠性和效率。電路拓撲示意圖如圖5所示。圖中Q1和Q2為氮化鎵晶體管,Q3和Q4為硅MOSFET。
圖5:采用氮化鎵晶體管的圖騰柱PFC拓撲示意圖
從表1還可獲知氮化鎵的開關速度極快,驅動損耗小,因此非常適合于高頻應用。采用氮化鎵晶體管的高頻開關電源具有功率密度高,效率高的優點。圖6展示了由英飛凌公司設計的一款3.6KW LLC拓撲DC-DC轉換器,LLC的諧振頻率為350KHz,該轉化器功率密度達到160W/in^3且最高效率超過98%。

圖6:采用CoolGaN?的3.6KW LLC轉換電路
由以上分析可知,氮化鎵晶體管適合于高效率,高頻率,高功率密度要求的應用場合。
3. 碳化硅MOSFET結構及其特性
3.1 碳化硅MOSFET的結構
常見的平面型(Planar)碳化硅MOSFET的結構如圖7所示。為了減小通道電阻,這種結構通常設計為很薄的門極氧化層,由此帶來在較高的門極輸入電壓下門極氧化層的可靠性風險。為了解決這個問題英飛凌科技有限公司的碳化硅MOSFET產品CoolSiC?采用了不同的門極結構,該結構稱為溝槽型(Trench)碳化硅MOSFET,其門極結構如圖8所示。采用此結構后,碳化硅MOSFET的通道電阻不再與門極氧化層強相關,那么可以在保證門極高靠可行性同時導通電阻仍舊可以做到極低。

圖7:平面型碳化硅MOSFET結構示意圖

圖8:CoolSiC?溝槽型門極結構
3.2 碳化硅MOSFET的特性
與氮化鎵晶體管類似,碳化硅MOSFET同樣具有導通電阻小,寄生參數小等特點,另外其體二極管特性也比硅MOSFET大為提升。圖9是英飛凌碳化硅650V耐壓MOSFET CoolSiC?與目前業界體二極管性能最好的硅材料功率MOSFET CoolMOS CFD7的兩項主要指標RDS(on)*Qrr和RDS(on)*Qoss的對比,前一項是衡量體二極管反向恢復特性的指標,后一項是衡量MOSFET輸出電容上存儲的電荷量的指標。這兩項數值越小,表明反向恢復特性越好,存儲的電荷越低(軟開關拓撲中,半橋結構上下功率管所需要的死區越短)。可以看出,碳化硅MOSFET相比相近導通電阻的硅MOSFET,反向恢復電荷只有1/6左右,輸出電容上的電荷只有1/5左右。因此碳化硅MOSFET特別適合于體二極管會被硬關斷的拓撲(例如電流連續模式圖騰柱無橋PFC)及軟開關拓撲(LLC,移相全橋等)。
碳化硅MOSFET還有一項出眾的特性:短路能力。相比硅MOSFET短路時間大大提升,這對于變頻器等馬達驅動應用非常重要,圖10給出了英飛凌CoolSiC?、CoolMOS?及競爭對手短路能力的對比圖。從圖可知CoolSiC?實現了短路時間長,短路電流小等優異特性,短路狀態下的可靠性大大提高。

圖9:碳化硅MOSFET和硅MOSFET的性能對比

圖10:碳化硅MOSFET短路能力比較
本章節對氮化鎵晶體管和碳化硅MOSFET各自的結構和特性進行了介紹,下面將對兩者在參數上和實際電路上進行對比。
4 氮化鎵和碳化硅MOSFET對比
4.1 電氣參數對比
表2是基于英飛凌科技有限公司的氮化鎵晶體管CoolGaN?和碳化硅MOSFET CoolSiC?,對兩種功率半導體的關鍵參數進行了對比。
表2:CoolGaN?和碳化硅MOSFET CoolSiC?關鍵參數對比

從表2可知,氮化鎵晶體管在動態參數上都低于碳化硅MOSFET,因此氮化鎵晶體管的開關損耗低于碳化硅MOSFET,在高工作頻率下的優勢會更明顯。電流反向流動時(源極到漏極)氮化鎵晶體管的壓降與其門極到源極的驅動電壓相關,需要根據應用情況對比孰高孰低。對于最后一項門限電壓Vgs(th),氮化鎵晶體管的數值非常小,意味著對于氮化鎵晶體管的驅動設計要非常注意,如果門極上的噪聲較大,有可能引起氮化鎵晶體管的誤開通。同時CoolGaN?為電流型驅動模式,與傳統的電壓型驅動有所不同。而碳化硅MOSFET的門限電壓高很多,其驅動要求與IGBT驅動非常接近。
圖11給出了另外一個重要的參數的對比,即導通電阻RDS(on)隨溫度變化率。眾所周知功率半導體開關的導通電阻都是正溫度系數,即結溫越高則導通電阻越大。從圖11可知碳化硅MOSFET的溫升系數遠小于氮化鎵晶體管以及硅MOSFET,在結溫100°C時相差已經達到30%和50%。根據圖11可知,假設在25°C結溫時碳化硅MOSFET和氮化鎵晶體管的導通電阻相同,在同一個應用電路中意味著兩者的導通損耗(〖I_Drms〗^2*R_(DS(on)))相同,但是當兩者的結溫升高到100°C時,碳化硅MOSFET的導通損耗只有氮化鎵晶體管的70%,這對于那些環境要求苛刻,高溫下也需要保持高效率的應用場景非常具有吸引力。

圖11:碳化硅MOSFET,氮化鎵晶體管和硅MOSFET導通電阻隨結溫變化曲線
4.2 應用對比
首先在圖5所示的電流連續模式(CCM)的圖騰柱(totem-pole)無橋PFC電路上對氮化鎵晶體管和碳化硅MOSFET對轉換效率的影響進行了測試,測試條件如表3所示。
表3:PFC電路測試條件

測試中每種功率開關都測試了兩種導通電阻的器件,對于氮化鎵晶體管,RDS(on)分別為35mohm和45mohm,碳化硅MOSFET則分別是65mohm和80mohm。測試結果如圖12所示。在輕載情況下由于功率開關的開關損耗高于導通損耗,因此氮化鎵晶體管的效率明顯高于碳化硅晶體管。當負載逐漸加重時,導通損耗在總損耗中的占比高于開關損耗。同時由于負載加大,功率開關的溫升升高,而根據圖11導通電阻隨結溫的變化率可知碳化硅晶體管的導通電阻隨溫度上身而增加較小,因此在高溫下兩種功率開關的效率差異已經非常小,雖然碳化硅晶體管的25°C下的導通電阻是高于氮化鎵晶體管的。

圖12:碳化硅MOSFET,氮化鎵晶體管在PFC級效率曲線
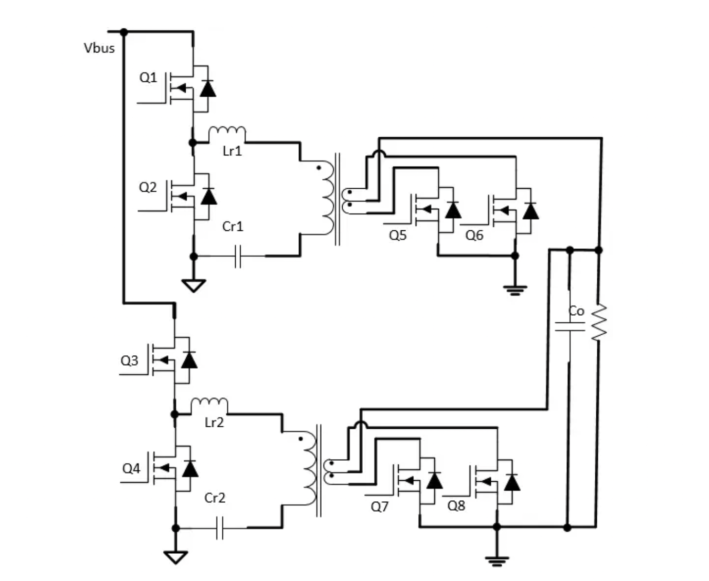
接下來對用于3KW輸出功率,采用兩相交錯并聯半橋LLC的電路拓撲中的氮化鎵晶體管和碳化硅MOSFET在不同工作頻率下的計算得到的效率進行比較,計算中忽略掉了頻率上升導致磁性元件(包括諧振電感,主功率電感)損耗上升的影響。電路拓撲如圖13所示。氮化鎵晶體管選用的型號為IGOT60R070D1(25°C下的最大RDS(on)為70mohm),共8顆。碳化硅MOSFET選用的型號為IMZA65R048M1H(25°C下的最大RDS(on)為64mohm),共8顆。

圖13:兩相交錯并聯LLC電路示意圖
在50%負載(1500W),常溫工作環境下,不同工作頻率下的效率對比如圖14所示。在工作頻率較低(<100KHz)時,采用導通電阻相近的氮化鎵晶體管和碳化硅MOSFET效率相近,且都可以達到非常高(>99.2%)的效率,當工作頻率提升到300KHz后,氮化鎵由于其非常小的寄生參數,開關損耗占總損耗的比例較低,因此其效率的降低很小(0.08%),而碳化硅MOSFET的效率會下降0.58%(99.28%-98.7%)。當工作頻率上升到500KHz后,兩者效率差距就很大了(1%)。當然如果對于一個實際的電路,考慮到頻率上升會引起磁性元件損耗的急劇上升,兩者的效率差異就不會這么大,但是效率變化的趨勢是一樣的。

圖14:兩種功率器件在不同工作頻率下效率對比
5. 氮化鎵和碳化硅MOSFET應用建議
根據第3章和第4章的論述,基于英飛凌科技有限公司的氮化鎵晶體管和碳化硅MOSFET產品,對于這兩種寬禁帶功率半導體的應用建議如下:
(1)所應用系統由于某些原因必須工作于超過200KHz以上的頻率,首選氮化鎵晶體管,次選碳化硅MOSFET;若工作頻率低于200KHz,兩者皆可使用;
(2)所應用系統要求輕載至半載效率極高,首選氮化鎵晶體管,次選碳化硅MOSFET;
(3)所應用系統工作最高環境溫度高,或散熱困難,或滿載要求效率極高,首選碳化硅MOSFET,次選氮化鎵晶體管;
(4)所應用系統噪聲干擾較大,特別是門極驅動干擾較大,首選碳化硅MOSFET,次選氮化鎵晶體管;
(5)所應用系統需要功率開關由較大的短路能力,首選碳化硅MOSFET;
(6)對于其他無特殊要求的應用系統,此時根據散熱方式,功率密度,設計者對兩者的熟悉程度等因素來確定選擇哪種產品。
6. 總 結
本文對近年來出現的寬禁帶功率半導體即氮化鎵晶體管和碳化硅MOSFET的結構、特性、兩者的性能差異和應用建議進行了詳細的介紹。由于寬禁帶功率半導體有著許多硅材料半導體無法比擬的性能優勢,因此工業界越來越多地趨向使用它們。
而隨著業界對兩者的熟悉程度和應用經驗越來越高,兩者的使用量會急劇上升,從而帶動兩者價格的下降,這又會反過來推動寬禁帶功率半導體被更大規模的使用,形成良性循環。因此盡早掌握和使用寬禁帶功率半導體對于電氣工程師提高產品的競爭力,提高產品知名度以及自身的能力都具有非常重要的意義。相信本文對于電氣工程師熟悉和使用寬禁帶功率半導體具有非常大的參考和借鑒意義。











